Olá pessoal,
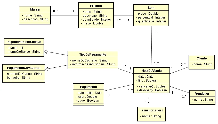
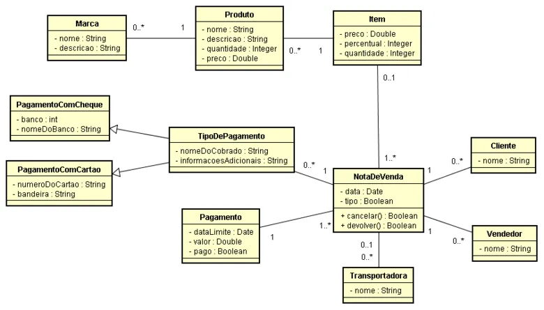
Estou precisando de algumas opiniões sobre uma modelagem que eu fiz aqui. O problema é um sistema de estoques e vendas, onde é necessário que se mantenha o controle da quantidade de mercadorias vendidas, quais foram vendidas, quais ainda não foram e que seja possível reconstituir todo o histórico para análizes futuras.
Pensando nisso, eu modelei o seguinte, uma classe “Produto” que tem três propriedades, nome, descricão e “Marca” (que é outra entidade). O produto apenas define alguma coisa que “pode” ser vendida, ele não tem preço nem quantidade. Já pra lidar com os problemas do preço e da quantidade eu criei mais uma entidade, “Item” quem tem como propriedades “dataDeEntrada”, “valor” e “percentual” (pra quando forem necessários os descontos) e cada item se referencia a um produto, assim, quando eu quizer saber se existem produtos de um certo tipo a venda, posso procurar por referências não vendidas em “itens”.
De resto é só a nota, o cliente e o vendedor. O que é que vocês acham? Tá bom? Tá ruim? Alguém já fez um sistema de estoque e vendas por aí e pode dar um toque?
Estou aceitando toda a ajuda :mrgreen:





