Acionar transistor para chavear rele

10 respostas
rafarolo

Estou com um problema na comunicação do meu programa com um circuíto que controla uma fechadura elétrica através da uma interface serial.

Meu sistema faz um controle de acesso, que deverá em determinado momento acionar a fechadura elétrica. A pessoa que montou o circuíto, conseguiu chavear o rele usando o WinPIC para colocar os pinos em alto nível.

Estou com a biblioteca javacomm instalada, mas não consegui acionar o transistor. Alguém sabe se isso é possível com a javacomm ou sabe como posso chavear meu rele ? :roll:

10 Respostas

J

É possível sim, mas você vai precisar de um osciloscópio para ver o nível de tensão que sai da porta, e se está correto para alimentar o circuito.

Simplesmente envie um 0xFF na porta. Isso declara que o pino esteja em nível lógico 1(ligado dependendo da sua referência claro).

De uma lida neste datasheet

rafarolo

juliocbq:
É possível sim, mas você vai precisar de um osciloscópio para ver o nível de tensão que sai da porta, e se está correto para alimentar o circuito.

Simplesmente envie um 0xFF na porta. Isso declara que o pino esteja em nível lógico 1(ligado dependendo da sua referência claro).

De uma lida neste datasheet

http://www.camiresearch.com/Data_Com_Basics/RS232_standard.html

Julio,

Vou fazer o teste enviando o “0xFF” e ver o que acontece.
Vou dar uma lida nesse tutorial que parece bem completo.

Obrigado.

G

Bom, acho que você deve descobrir qual é o comando utilizado para ativar o relé…
Se fosse na paralela, poderia acionar simplesmente alterando o nível lógico de uma das saídas…
Porém com serial, você deve comandar o conversos rs232 contido no circuito de chaveamento, pois só mandando qualquer coisa para a porta, não irá dar o nível lógico necessário… para o chaveamento…
Claro, estou supondo, imaginando como o circuito foi desenvolvido…

Ah… bota um buffer pra usar a tua porta serial do pc pra não queimar ela fazendo estes testes, hehe!

rafarolo

Tentei enviar 0xFF, mas também não obtive nenhum resultado.

gr_marco, de fato enviar byter para a porta não vai afetar o nível lógico do meu circuito.
Gostaria de saber como posso fazer para que meu circuito em determinado momento acione o rele para abrir um fechadura elétrica.
Meu sistema é feito em java, que precisa se comunicar com uma interface serial para chavear meu rele.

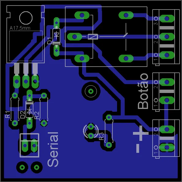
Segue o esquema do circuito.




rafarolo

Ninguém sabe como posso fazer para mudar o nível lógico do circuito via Java ?

C

Olá rafarolo, gostaria de saber se teve êxito na solução, pois estou precisando de um circuito que acione um rele p abrir uma fechadura eletronica via porta serial. Minha solução eh em .NET onde o contrle da porta serial é extremamente fácil. Podria me ajudar?

Agradeço desde já! :stuck_out_tongue:

J

Senhores, o problema de vocês é estudar elétrica. Precisam criar o circuito de maneira que ele perceba a diferença no nível lógico da porta serial do pc.
O software é simples.

rafarolo

Crebs,

Eu parti para a plataforma Arduino. Quer um conselho? Faça o mesmo!
Você vai economizar bastante tempo pois é de simples programação, tem uma infinidade de funções (inclusive chavear rele), além de bastante documentação na internet.
Encontrei o Arduino Duemilanove 328 na loja Brasilrobotics por R$74,00.
Você precisará de um circuito intermediário para chavear o rele da fechadura que pode ser montado usando este tutorial.
Espero ter ajudado. :smiley:

Abraços
Rafael

andre_teprom

Rafarolo,

Temos de separar o problema em algumas partes :

ELETRICA --> Do modo como está implementado o seu circuito, é provável que não funcione apropriadamente, pois pode estar faltando um capacitor na base do transistor para sustentar a carga. Ainda assim, somente testando voce vai saber se o circuito atende. Pode ser que não tenha problema.

OPERACAO : Devido ao fato do rele precisar de um acionamento contínuo, o seu circuito depende de um recebimento contínuo para manter a condução do transistor, e assim a fechadura vai permanecer aberta somente enquanto voce enviar continuamente o comando.

LOGICA : Como o estado Idle da RS-232 é nível “1”, voce terá de enviar na verdade o valor “0x00” para maximizar o tempo de condução da corrente atravéz do transistor.

DEBUGAÇÃO : pela simples conexão da saída serial num outro PC ( ou no mesmo, usando um conversor USB/Serial ), voce vai saber se ao menos o envio está ocorrendo corretamente.

CABEAMENTO : Voce deve usar um cabo especial ( nesse teste de debugação ) chamado NULL-MODEM, caracterizado pela inversão dos pinos 2/3 e 7/8.

Espero ter ajudado.

+++

S

Uma ótima interface para acionar reles através da porta USB eu encontrei no site www.nse.com.br.

Eles tem várias opções de quantidade de reles com 2, 4 até 16 reles , são baratos e oferecem suporte para programadores… até o código fonte aberto em algumas

linguagens de programação eles disponibilizam.

Criado 4 de maio de 2010
Ultima resposta 18 de mai. de 2011
Respostas 10
Participantes 6