Olá companheiros!
Alguem sabe usar o orcad Schematic ?
Ajuda com o ORCAD
7 Respostas
Olá pessoal!
Encontrei uma solução aparentemente melhor:
http://cmosedu.com/cmos1/LTspice/LTspice.htm
Já utilizei o Orcad algumas vezes, o que vc quer saber??
Olá dinterliche!
Valeu pela atenção!
Estava com dificuldades em testar o circuito, visualizar o grafico no ponto da malha que eu quero e em como inculir mais componentes. Não tem capacitor eletrolitico nem muitos transistores.
Tentei fazer o esquema de um multivibrador mas no ponto do exemplo abaixo só mostrava o grafico como sendo zero. Não pode!
No LTspice é só clicar no ponto da malha e pronto. ele mostra o grafico. A configuração dos steps e a duração do tempo é muito mais instintiva que no Orcad.
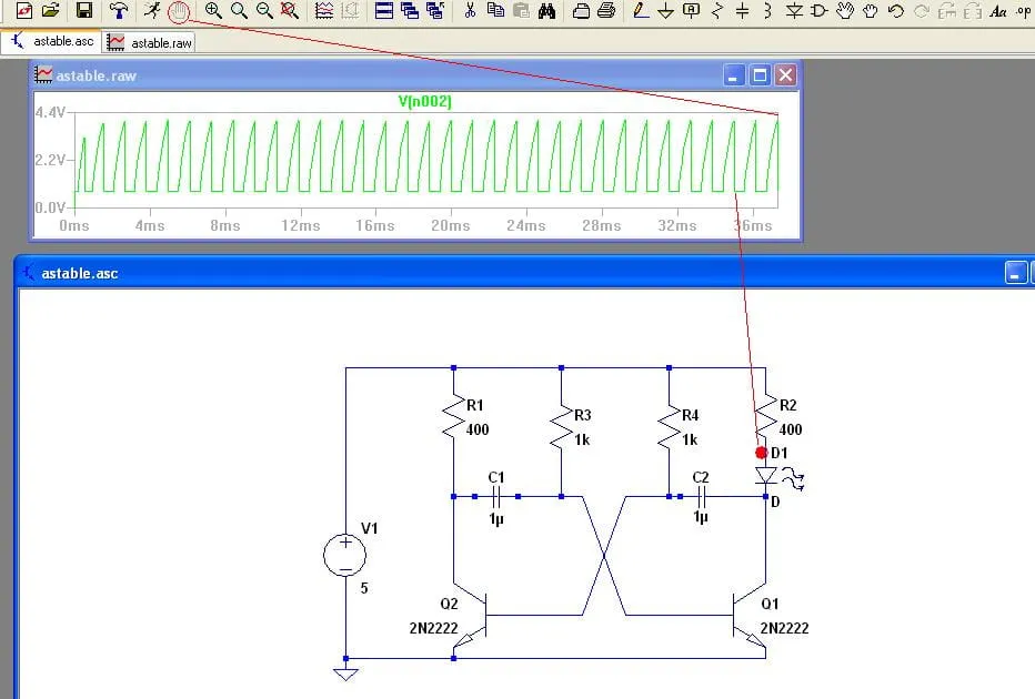
Desisti do Orcad. Agora estou usando o LTSpice [exemplo abaixo] que é muito mais facil de usar alem de vir com a listagem de transistores mais completa é já com seus valores preenxidos.
Só fico triste porque o Schematics do orcad é d+. Dá de 1000 a zero no LTspice.
A imagem abaixo, com a bolinha em vermelho, mostra o gráfico do ponto da malha que eu cliquei.
A imagem da mão foi o botao que eu cliquei para parar antes dos 4 segundos que eu configurei.
E não é zero! a voltagem ocila. Diferente do que o Probe do orcad insistia em apresentar.
Abs
Vc tem algum link de algum tutorial de eletronica que utilize spice?
Alguns sites:
http://uawc1.wayne.uakron.edu/Tutor91_2.pdf
http://denethor.wlu.ca/PSpice/pspice_tutorial.html
http://ecow.engr.wisc.edu/cgi-bin/getbig/ece/230/barner/pspice_tutorial_orcad_10.2.pdf
http://courses.ece.uiuc.edu/ece442/PSPICE%20Tutorial.htm
http://www.ee.cuhk.edu.hk/~ymfung/ppp/pspice/pspicehtml.html
Opa!
A analise funciona para outros pontos da manlha.
Mas exatamente neste ponto que especifiquei, nao.
Isso que achei estranho.
Valeu pelos links amigo!
Vou dar uma olhada agora.
Abração!

