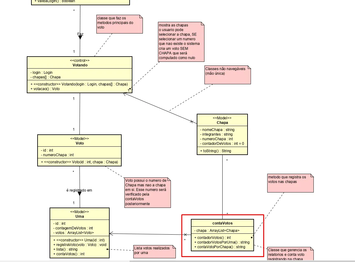
Pessoal seguinte: faz tempo demais que nao programo, e agora apareceu um trabalho na qual preciso utilizar destes artifícios mágicos. Porém não sei se estou nerovoso demais ou sei lá o que, só sei que to emperrado. Abaixo meu Diagrama UML
Esqueçam os pequenos erros do diagrama de classe, por gentileza a questão está na minha classe conta voto.
Essa classe recebe um arrayList de Urnas. Essas urnas contem ArrayList. Esses votos contém uma Chapa (int: numeroChapa).
Eu garanto que a urna está recebendo votos. Então toda essa parte está OK. Meu problema é comparar e colocar os votos na contagem certa.
Não sei se é simples ou não, mas preciso de vossa ajuda ou um norte para o que posso fazer com isso.
Desde já agradeço
