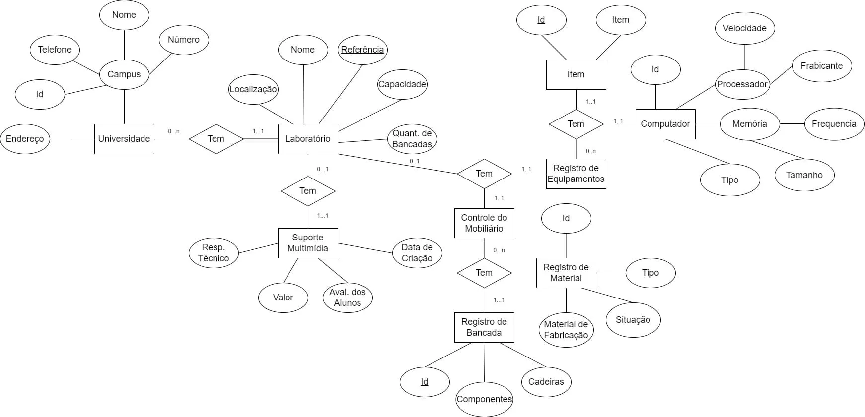
Olá, estou desenvolvendo um projeto utilizando banco de dados e preciso criar um MER.
Gostaria se for possível de ajuda com relação ao modelo que criei, pois tenho dúvida com relação a sua construção e como as aulas estão remotas não tenho com quem discutir e tirar dúvidas a respeito. Fico muito grato por qualquer ajuda…
O enunciado do problema é o seguinte:
O meu diagrama ficou da seguinte forma

