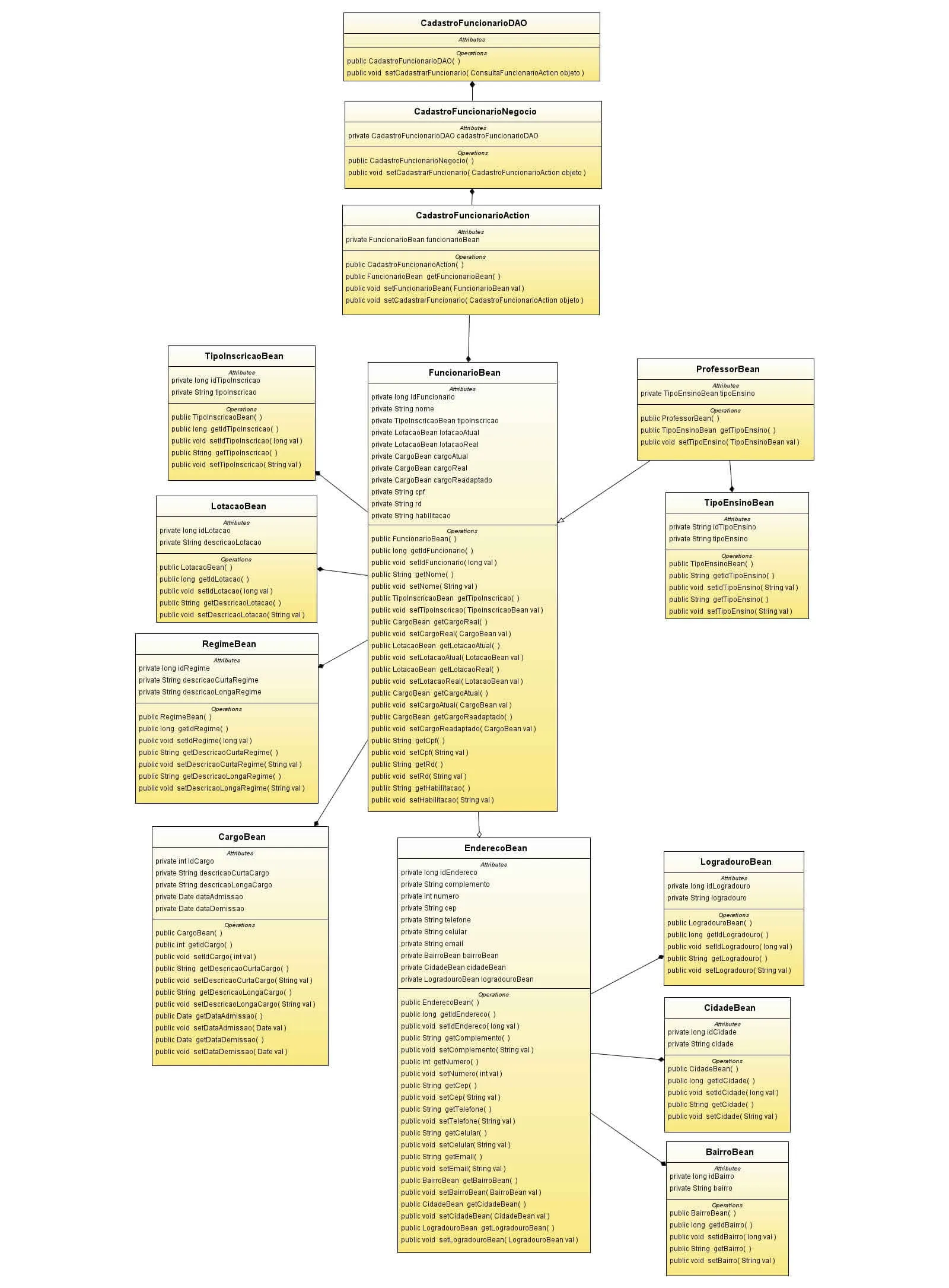
Olá, em meu projeto tenho uma classe Funcionario, que é composta por diversas classes que por sua vez são compostas ou agregadas por outras classes.
Em um case de meu sistema o USUÁRIO pode ter mais de um registro e ser mais de um FUNCIONARIO, então tenho um combo que lista qual o resgistro ele vai utilizar. Mas para montar este combo eu instancio um objeto Funcionario, insiro-o num List<FuncionarioBean> e utilizo somente o atributo registro(que pego do banco de dados).Depois que ele seleciona o FUNCIONARIO(registro) que vai utilizar, refaço a pesquisa obtendo(novamente do banco de dados) todos os dados daquele FUNCIONARIO(registro).
Acho que essa não é a forma mais eficaz de se fazer isso(Instanciar uma classe grande e so utilizar 1 atributo).
Será que faço uma classe, com menos atributos, só para Listar os registros do Funcionario?
Grato…
T+
