Olá Gujaziada !!!
Estou com a seguinte dúvida ?
Tenho um programa que cadastro o Veículo, o Cliente e depois faço uma Orçamento para o seu veículo, por fim e gerada uma Ordem de Serviço, tudo isso feito pelo atendente.
Como eleborar um diagrama de sequência que mostre todo esse proceso, passando pelos objetos descritos anteriormente. Fiz o diagrama abaixo só não sei se está certo.
Elaborando Diagrama de Sequência
10 Respostas
Olá
Na minha humilde opnião, o cadastro de veiculos, o cadastro de cliente e a elaboração do orçamento devem ser feitos um diagrama de sequencia para cada um.
Para mostrar esse processo que você citou, um diagrama de atividade cairia muito bem.
faça somente 1 que descreve praticamente o mesmo fluxo de comunicação entre as entidades e interfaces do sistema.
Obrigado, pelas respostas, mas o problema persiste.
Tenho que demostrar no diag. de sequência a passagem pelos objetos.
Se eu colacar o nome das classes como por exemplo, veículo:placa.
Para fazer o orçamento tenho que digitar placa do veículo que esta na classe veículo, assim que digito a mesma o formulário é preenchido com os dados do cliente que tb é outra classe, vou colacar abaixo como fiz e aguardo a opinão de vcs.
Anexa seu diagrama… nao está disponivel para visualização
Abraços
Desculpe amigão é que eu ainda não sei como anexar o arquivo no GUJ, pode me dar um mãozinha :?:

existe um botão logo abaixo do texto que digita mensagem com o nome [Attachments], você clica nele e processo normal como envio de e-mail.
recomendo leitura
http://www.agilemodeling.com/artifacts/sequenceDiagram.htm
faça somente 1 que descreve praticamente o mesmo fluxo de comunicação entre as entidades e interfaces do sistema.
Rafa,
Será que 1 diagrama pra cadastrar cliente, veículos e elaboração não ficaria muito vago? Ainda mais se ele estiver documentando o sistema com UML (blargh).
Abraço.
Obrigado pelo esforços amigos. E pelo site muito produtivo.
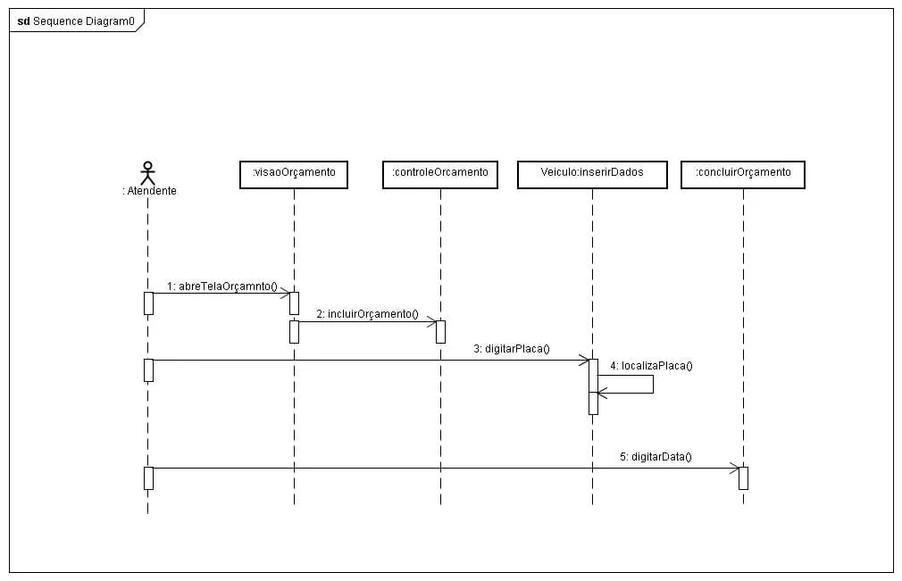
Bom vou tentar da maneira funcional, como meu sistema esta funcionando, vou seguir a sequência a qual o sistema faz.
1 - Vou na barra de menus e aciono a opção orçamento (classe Orçamento);
2 - Clicar no botão incluir orçamento;
3 - Aparecer um formulário em branco onde eu digito a placa do veículo (classe Veículo), placa encontrada é preenchido os campos referentes ao veículo e ao cliente (classe Cliente). Caso não encontre msg de erro.
3.1 - validar o orçamento com uma data de validade para meu orçamento;
4 - Incluir produtos (em comboBox da Classe Produtos);
5 - Incluir serviços (em um combo Classe Serviços);
6 - Finalizo com salvar orçametno.
Estou colocando em anexo um arquivo .jpg onde eu “tentei” fazer o que esta descrito acima em um diag. de sequência.
Rafa,
Será que 1 diagrama pra cadastrar cliente, veículos e elaboração não ficaria muito vago? Ainda mais se ele estiver documentando o sistema com UML (blargh).
não o objetivo é representar para algum objetivo ou quem precisa entender e está fora do contexto como funciona um fluxo normal de cadastro básico. é normal existirem mudanças durante o desenvolvimento e ajustes de arquitetura, e normalmente não é atualizado o modelo.
quanto menos artefatos menos burocracia para mudanças. talvez o de elaboração exija um caso, e trate de ter um ciclo de execução diferenciado, com validações e/ou envonvento outras entidades de domínio e infra-estrutura dentro do modelo da arquitetura.
é bom fazer, ter e representar, mas no final do projeto quase ninguém vai querer olhar a cara dele. gerando o modelo na hora, caso precise, deixa o desenvolvedor mais feliz e menos desconfiado.
Obrigado senhores pela ajuda, consegui eu acho, vamos agora passar pela avalição do prof. do curso. e até a próxima pessoal.


