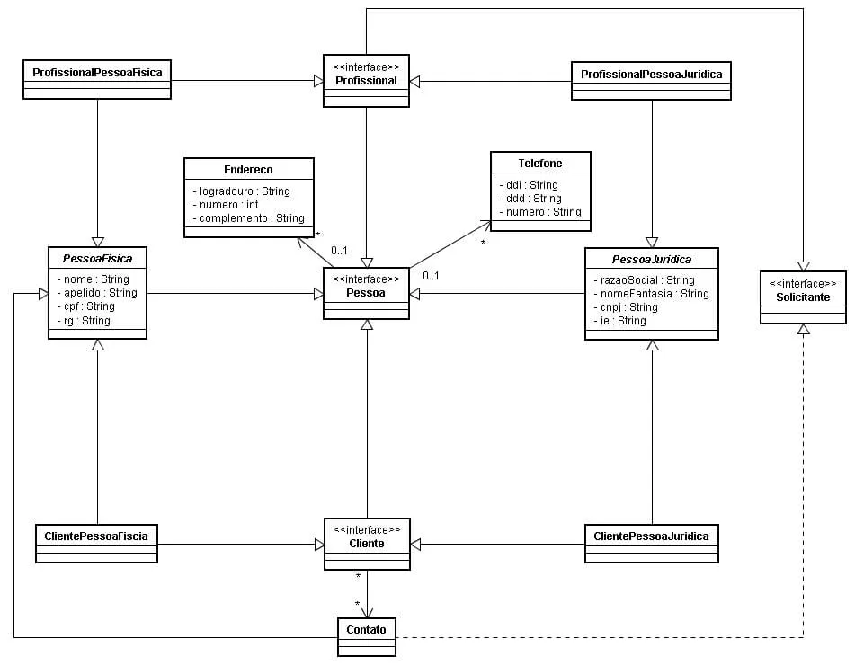
Bom, tenho essas classes:
IPessoa
AbstractPessoa
AbstractPessoaFisica
AbstractPessoaJuridica
Depois eu tenho
ICliente
ClientePessoaFisica
ClientePessoaJuridica
IProfissional
ProfissionalPessoaFisica
ProfissionalPessoaJuridica
Nao sei como vou mapear isso com JPA. Eu quero que o resultado final sejam 2 tabelas, uma Cliente e outra Profissional.
Como vou fazer isso?
Deem uma olhada no diagrama para ficar mais facil a visualização.
A unica diferença no diagrama é que eu nao coloquei o AbstractPessoa, mas finjam que ta la, e que tanto PessoaFisica e PessoaJuridica herdam dessa classe.
