:shock: |
L
16 Respostas
Como assim, como fazer…
sinceramente… o mundo tá acabando mesmo!
posso estar em um momento impaciente, eu sei… mas, depois de ler
public class Endereco extends Pessoa
me desanimei de ver o resto do codigo…
Dá uma olhada melhor nesse teu código. É só um conselho.
E
MANO no minimo uma Pessoa TEM uma LISTA de Endereço
Ou vc acha que um Endereço É uma Pessoa? rsrsrsrsrsrs
saca a diferença de Composição (TEM) Herança(É)?
flws brow
meajudam por favor nessa loja....
como fazer produtos? fornecedor? clientes e o main me ajudam fazendo favor por favor....
Mandou bem amigo ninguém me fez rir tanto hoje kk
Cara seu código está cheio de erros e coisas bizarras, seu modelo ER tb e seu português é péssimo.
Estude um pouco mais e faça perguntas mais especificas se quiser respostas ;).
Brow, lê ai:
Abraco!
Ta dificil ate de entender isso.
posso estar em um momento impaciente, eu sei… mas, depois de lerpublic class Endereco extends Pessoame desanimei de ver o resto do codigo…
Hahaha fato. D:
L
posso estar em um momento impaciente, eu sei… mas, depois de lerpublic class Endereco extends Pessoame desanimei de ver o resto do codigo…
Hahaha fato. D:
se for trabalho de facul , sua nota é __.
se for para algum cliente(desenvolvendo) deus nem queira saber.
cara… se voce precisa entregar uma loja virtual…
http://www.opencart.com/ é em php.
Atenção… nao da pra vender ja que é opensource… só da pra vender o serviço de instalação. ^^
mas conselho… antes de ter assinado o contrato de EU vou fazer, tinha que saber se voce conseguiria fazer neh cara. Agora tem que remediar de outra forma… pelo desespero voce precisa entregar hoje antes do almoço. Entao eu sugiro o Opencart. flw
Pessoal menos né… :roll:
alichicao
Baixe esse material, pode ajuda-lo no momento, mas tem que estudar alguns conceitos ok… 
http://www.guj.com.br/java/229368-crud-cliente
Boa sorte!
L
Desnecessário isso meu caro jovem!!
perdeu totalmente sua razão do tópico!
W
hahahahaha, soh esse forum para me fazer dar risada! hahaha
//Daniel
alichicao : Seguinte, cheguei agora e vi isso " :shock: |" e não entendi nada o tópico,
apenas compreendi porque vi os comentários do restante,
está certo que o povo pegou pesado ao invés de ajudar, ficar tirando sarro. Isso normalmente não acontece aqui no fórum.
Mas você precisa aprender a assumir seus erros. Ninguém nasce sabendo, todos começaram engatinhando. Voce fez certo perguntar aqui no GUJ
Nao precisa ter vergonha de seus erros, tenha humildade e aprende com eles, não tenha dúvidas de perguntar. Sem humildade as pessoas caminham muito mais lentamente. E sempre terá aqueles que vão tirar sarro de nossos erros. Assim é o mundo, principalmente aqui no Brasil (infelizmente).
Tem pessoas que nunca postam aqui e quando postam gostam de “se achar” pisando nos outros ao invés de méritos próprio.
Se ficou envergonhado ou chateado, relaxe e continue tirando suas dúvidas aqui. Sempre terão os que vão tirar sarro, e os que vão ajudar.
Grande é aquele que sobe na vida com suas próprias conquistas e não derrubando os que aparecem em sua frente.
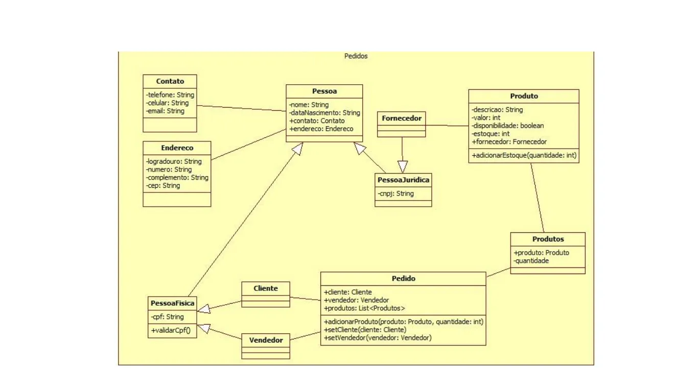
Pior é que o código não se parece em nada com o diagrama uml que foi postado.
Dê uma olhada aqui também: http://www.guj.com.br/java/29563----uml-para-java
(o desenho não foi você que fez, né @alichicao?)
Criado 7 de novembro de 2011
Ultima resposta 8 de nov. de 2011
Respostas 16
Participantes 15
Alura O que é Python? — um guia completo para iniciar nessa linguagem de programação Acesse agora o guia sobre Python e inicie sua jornada nessa linguagem de programação: o que é e para que serve, sua sintaxe e como iniciar nela!
Casa do Codigo Engenharia de Prompt para Devs: Um guia para aprender a... Por Ricardo Pupo Larguesa — Casa do Codigo
