Boas
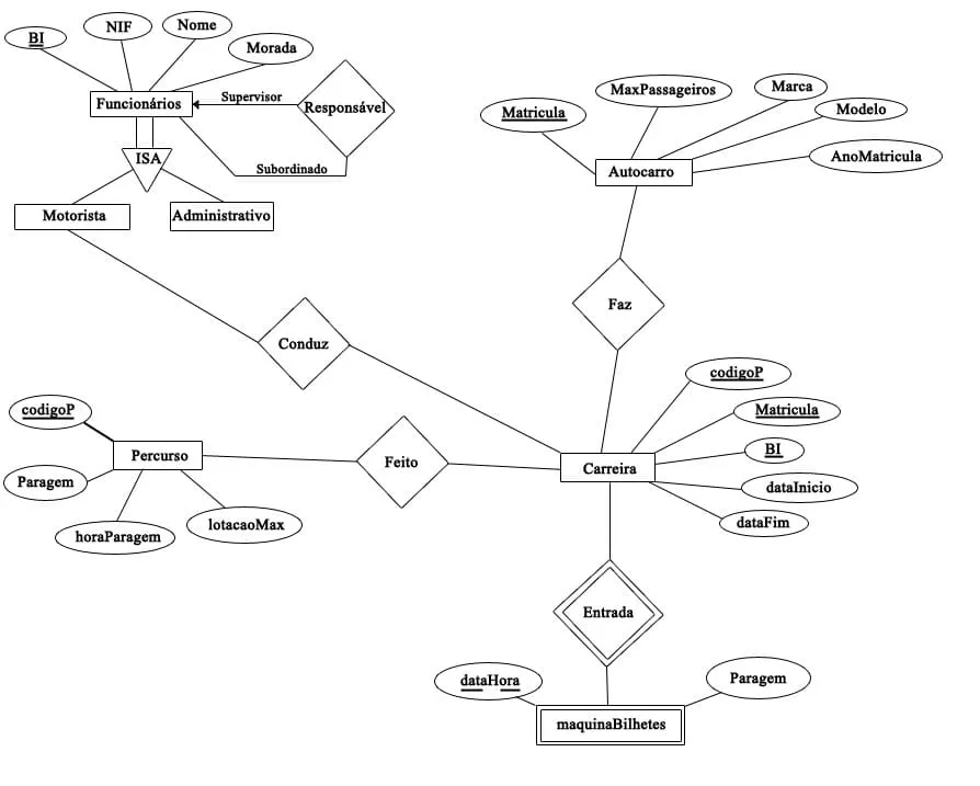
Estou a tentar criar dependências funcionais (DF’s) a partir do diagrama em anexo, mas é a primeira vez que estou a fazer este tipo de exercicios e estou com dúvidas se o que estou a fazer está correcto, pois o próximo passo é calcular a cobertura canónica desta DF’s e depois apresentar em Boyce Code, mas é preciso que parta do principio que as DF’s estejam correctas.
Tenho estas tabelas a partir do diagrama (digam se algo está mal):
O enunciado é o seguinte:
"A empresa tem vários autocarros para os quais pretende registar a matricula, número máximo
de passageiros, marca, modelo e ano da primeira matricula. A empresa tem funcionários administrativos
e motoristas para os quais regista o número do BI, o NIF, nome e morada.
Para garantir uma boa gestão a empresa está organizada numa hieraquia onde cada funcionário
tem sempre um funcionário responsável.
Para gerir as carreiras a empresa representa cada percurso com um código único (ex:23), o
conjunto de paragens e o horário em que recebe/larga passageiros; o número máximo de passageiros
que um autocarro pode transportar nessa carreira (e.g. no centro da cidade os autocarros têm que
ser pequenos).
Todos os dias um funcionário regista as carreiras que se efectuaram registando para cada carreira
o percurso, a data e hora do inicio e do fim, o condutor e o autocarro. A informação da máquina
de bilhetes no interior do veiculo também é associada á carreira. Esta informação é constituída
por uma sequência de <Data-hora, Paragem> que representa a entrada de um passageiro."
Responsável (BI, BI)
Motorista (BI, NIF, Nome Morada)
Administrativo (BI, NIF, Nome Morada)
Autocarro (Matricula, MaxPassageiros, Marca, Modelo, AnoMatricula)
Percurso (codigoP, Paragem, horaParagem, lotacaoMax)
Carreira (codigoP, Matricula, BI, dataInicio, dataFim)
Entrada (codigoP, dataHora)
maquinaBilhetes (dataHora, Paragem)
e tenho as seguintes DF´s (as DF’s estão por baixo de cada entidade):
Motorista (BI, NIF, Nome Morada)
BI -> NIF, Nome Morada
Administrativo (BI, NIF, Nome Morada)
BI -> NIF, Nome Morada
Autocarro (Matricula, MaxPassageiros, Marca, Modelo, AnoMatricula)
Matricula -> Marca, Modelo, AnoMatricula
Percurso (codigoP, Paragem, horaParagem, lotacaoMax)
codigoP -> Paragem, horaParagem, lotacaoMax
Carreira (codigoP, Matricula, BI, dataInicio, dataFim)
codigoP, Matricula, BI -> dataInicio, dataFim
Entrada (codigoP, dataHora)
codigoP -> dataHora
maquinaBilhetes (dataHora, Paragem)
dataHora -> Paragem
Desde já agradeço as vossas correcções
