Ola,
Sou iniciante em JAVA, li todo o livro do Head First e agora estou começando a fazer um sistema para um amigo.
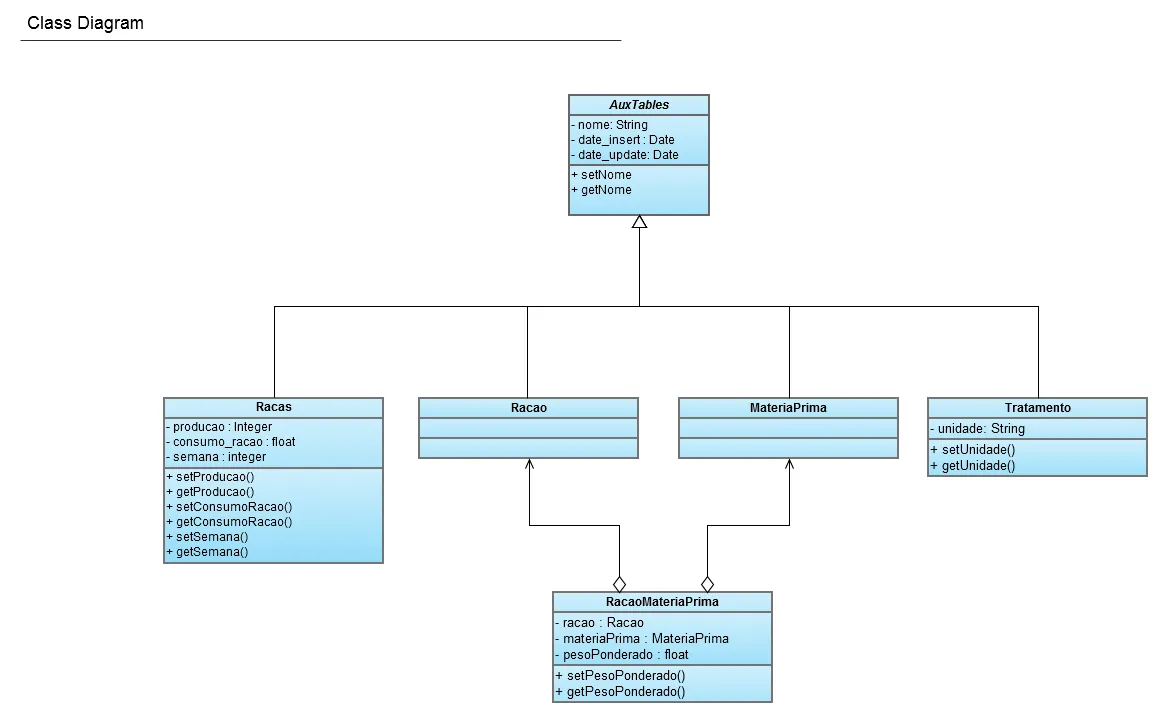
Gostaria de saber de vocês que são mais experientes, qual seria a melhor forma de estruturar as classes do meu sistema para inicialmente criar uma estrutura de Tabelas Auxiliares como o desenho a seguir.
Algumas duvidas:
- Vocês acham que eu deveria fazer uma classe Abstrata do AuxTables?
- Seria inteligente e possível criar um método em comum na classe Auxtables para gravar meus dados no banco de dados MySQL utilizando persistência do HIBERNATE sem precisar fazer um método para cada Sub-Classe ( Racao, Materia Prima e etc … ) ??
- Vocês conhecem algum Design Pattern para esse tipo de estrutura?
Se não entenderem nada, eu tento explicar de novo …

vlw
