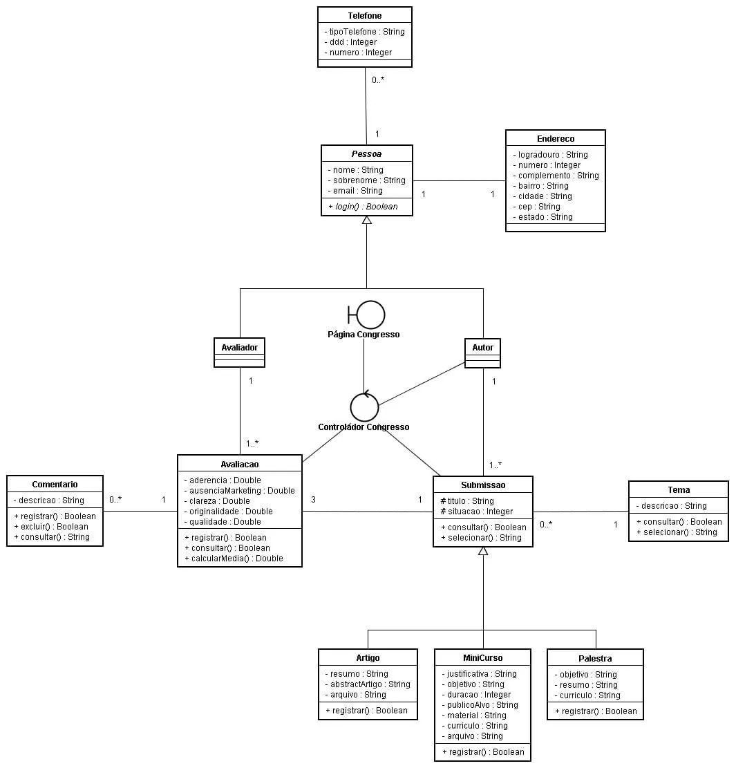
Olá estou fazendo um diagrama de classe que eu peguei no livro UML2 Guia de Consulta Rápida e fiz algumas alterações nele como segue em anexo e gostaria de saber o que? e como ? faria para modelar uma camada de negócios, um domain model e utilizar padroes de projeto paraque ele fique realmente uma modelegem boa…
Uml
Z
Criado 10 de abril de 2007
Respostas 0
Participantes 1
