Boa tarde, estou criando um diagrama de classes para um mini mundo, ao meu ver já está terminado, portanto gostaria que alguém pudesse me dizer se está correto e caso não esteja me de uma luz no que devo fazer para acertar. Obrigado.
MiniMundo
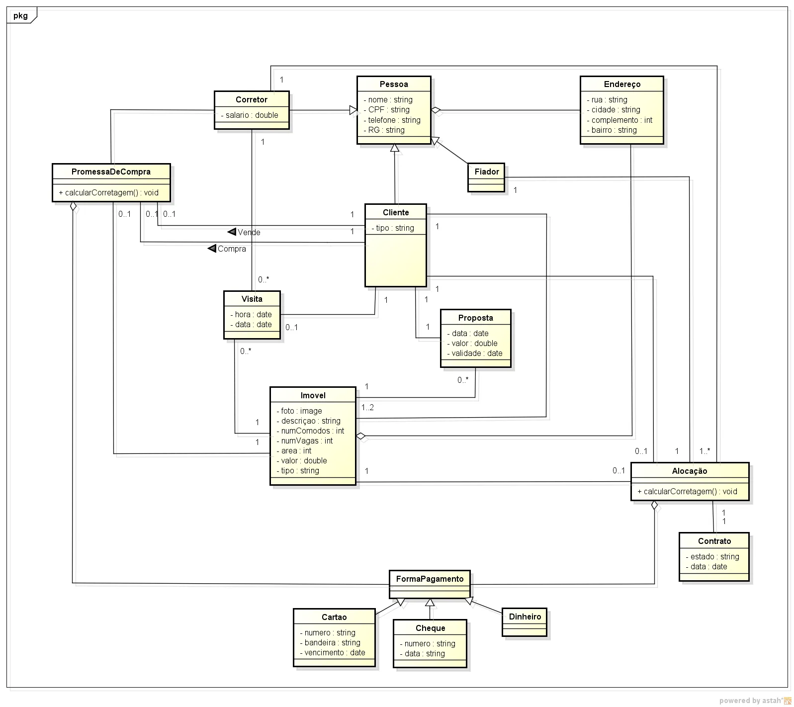
Uma imobiliária que atua no ramo de venda e aluguel de imóveis na zona oeste da cidade do Rio de Janeiro, deseja desenvolver um sistema via Web que a auxilie na realização de suas transações comerciais. A imobiliária possui uma relação de clientes interessados em comprar ou alugar imóveis (compradores ou inquilinos) e clientes interessados em vender ou alugar (proprietários), além de um catálogo com fotos e descrição de imóveis para venda ou aluguel.
O sistema será desenvolvido com controle de acesso, através de login e senha, que permitirá o controle das operações permitidas para cada nível de usuário. Apenas o gerente poderá definir os níveis de acesso e manter o cadastro de corretores. O sistema deverá ser capaz de manter, no máximo, 3 usuários conectados ao mesmo tempo.
A imobiliária permite que cada cliente (proprietário) possa ter até 2 imóveis disponíveis para venda ou locação. Os corretores acompanham os clientes em visitas aos imóveis e tem acesso ao sistema necessário para efetuar toda a transação de venda ou locação de imóveis.
Os corretores possuem salário fixo e recebem também comissão de 10% para imóveis vendidos e de 2% para cada imóvel locado. Entretanto, o sistema não fará a folha de pagamento dos funcionários mas, ao registrar uma venda ou locação, deverá armazenar o valor da comissão do corretor.
Sobre o imóvel, a imobiliária precisa conhecer o endereço, o nº de cômodos, o nº de vagas na garagem, fotos, a área construída (em m2), data da oferta, valor e associar ao cliente (proprietário). A qualquer momento, o cliente (proprietário) poderá ligar para a empresa cancelando a sua oferta ou alterando o valor da mesma. Caso o imóvel fique em oferta por mais de 3 meses e não tenha recebido nenhuma visita, o proprietário terá que encaminhar seu imóvel a outra imobiliária ou negociar outras condições de venda ou locação.
Quando um cliente (comprador) entra em contato com a imobiliária, o corretor deverá verificar o cadastro ou cadastrá-lo e agendará, no sistema, uma data e hora para visita. Todas as propostas feitas pelos compradores em potencial deverão ser registradas. Elas devem conter a data da proposta, o valor da proposta e a data de validade da mesma. Se uma das propostas for aceita pelo proprietário, o corretor deverá registrar uma promessa de compra e venda. Esta promessa deverá identificar o comprador do imóvel, o proprietário, o imóvel, o corretor responsável, o percentual de corretagem da venda e a forma de pagamento, sabendo que a imobiliária aceita pagamento a vista ou carta de crédito.
Ao registrar um aluguel, o corretor deverá identificar o cliente cadastrado e alterar seu status para inquilino, localizar o cliente (proprietário), o imóvel, o valor e o corretor responsável, calcular o percentual de corretagem do aluguel, definir o tempo máximo de contrato, os dados do fiador e a forma de pagamento, sabendo que no caso de aluguel a imobiliária só aceita pagamento a vista ou cheque para 15 dias. Quando um contrato de aluguel estiver chegando ao fim, este poderá ser renovado ou cancelado por decisão do proprietário ou do inquilino. Caso seja renovado, o corretor deverá abrir o contrato e alterar seu status para renovado e alterar da data de término do contrato. Caso necessário, o sistema deverá permitir que o corretor cancele o contrato, disponibilizando o imóvel para um novo aluguel, para venda ou que não disponibilize mais, de acordo com determinação do proprietário.
Todos os clientes cadastrados receberão login e senha que dará acesso apenas a consultar os imóveis disponíveis para compra ou locação e permitirá que eles agendem uma visita. Ao clicar no imóvel desejado, o sistema deverá exibir todas as informações e fotos do imóvel, num tempo máximo de 5 segundos.
O gerente deseja obter as seguintes informações do sistema: listagem dos imóveis mais vendidos por bairro; histórico de venda por período e por vendedor; listagem dos clientes que agendaram visita e não fecharam negócio e um relatório mensal com o valor das comissões dos corretores.
Diagrama em anexo.
