Boa noite,
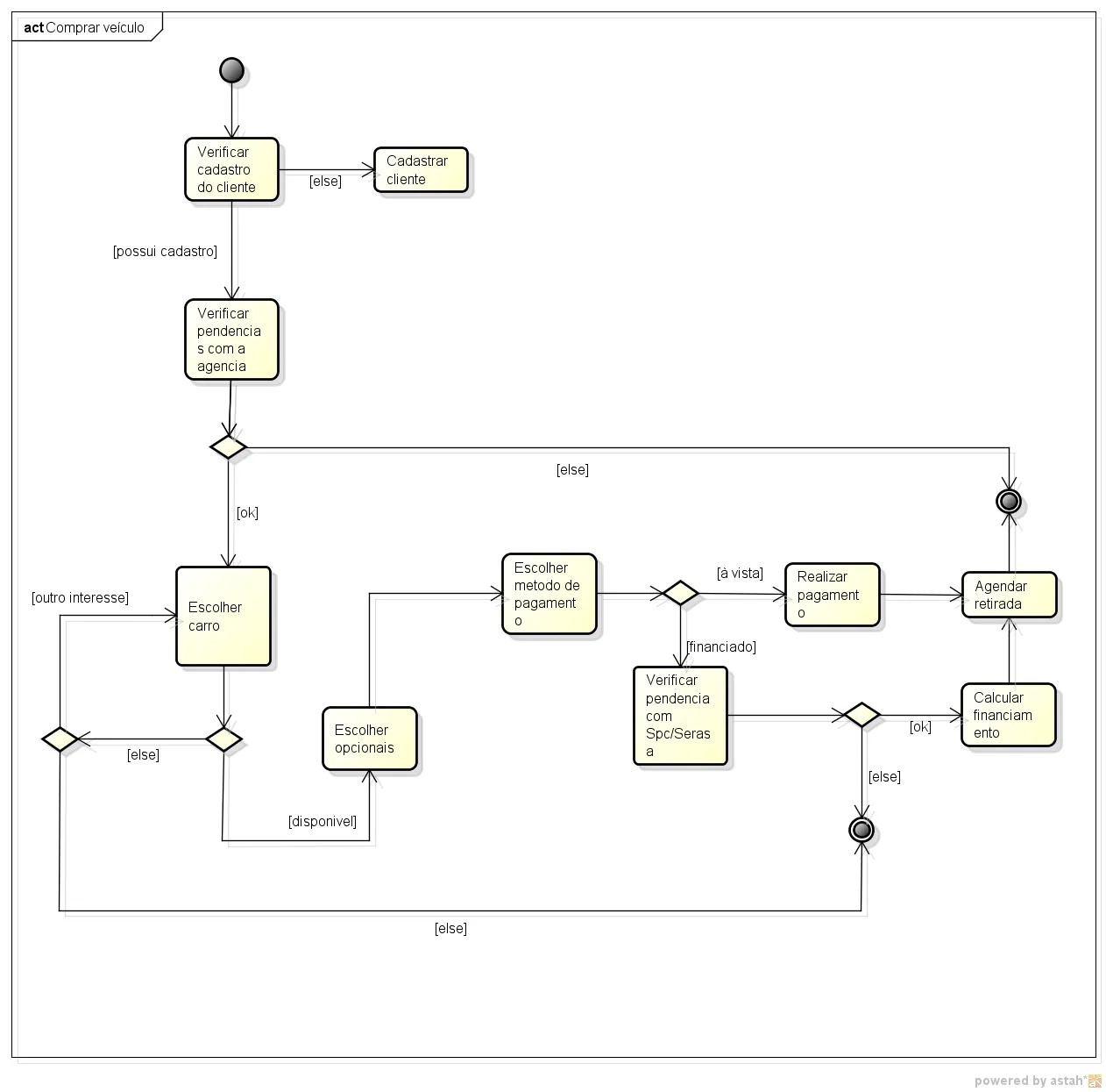
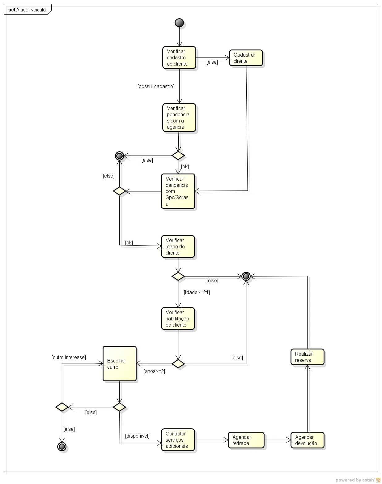
Estou desenvolvendo o pré-projeto para meu TCC, o tema a ser desenvolvido é um sistema online para uma concessionária, como não consegui arrumar um cliente devido ao curto prazo de tempo estou tendo que pesquisar sobre o negócio por conta própria, por conta disso o sistema não contará com funções muito complexas. Consegui levantar bastante coisa por enquanto, mas gostaria da ajuda preferencialmente de alguém que já tenha tido experiencia com esse tipo de sistema, mas qualquer ajuda é válida, colocarei como anexo 2 diagramas de atividades dos 2 processos principais do negócio (venda e aluguel de veículos) e também as regras de negócios e requisitos funcionais/não funcionais. Obrigado.
5.3.1 - Requisitos funcionais
Nº Requisito Descrição
RF01 Manter cadastro de veículos
RF02 Manter cadastro de funcionários
RF03 Manter cadastro de clientes
RF04 Manter cadastro de categorias de veículos
RF05 Registrar reserva de veículos
RF06 Registrar devolução de veículos
RF07 Registrar a retirada de veículos
RF08 Manter o cadastro das formas de pagamento
RF09 Registrar venda de veículos
RF10 Registrar aluguel de veículos
RF11 Gerar relatório de carros alugados no momento
RF12 Gerar relatório de reservas
RF13 Gerar comprovante de retirada de veículo
RF14 Gerar comprovante de devolução de veículo
RF15 Gerar relatório de carros alugados pelo cliente
RF16 Gerar relatório de faturamento por período por aluguéis, vendas e financiamentos
RF17 Gerar relatório diariamente de clientes em débito
RF18 Gerar faturas diariamente para pagamento de aluguéis
RF19 Permitir a simulação de financiamento
RF20 Gerar o contrato de locação
RF21 Permitir a inserção de interesses dos clientes
RF22 Permitir o envio de email para clientes
RF23 Gerar relatório de interesses de clientes em veículos
RF24 Manter cadastro de serviços adicionais no aluguel
RF25 Permitir a autenticação por meio de login
5.3.2 ? Requisitos não funcionais
Nº Descrição
RNF01 O sistema deve ser desenvolvido utilizando arquitetura web.
RNF02 O sistema deve ser desenvolvido utilizando a linguagem JAVA.
RNF03 O sistema deve suportar até 100 clientes simultaneamente.
RNF04 O tempo de resposta para qualquer função do sistema não deve superar 10 segundos.
RNF05 O SGDB utilizado deve ser MySql.
5.4 ? DESCRIÇÕES DAS REGRAS DE NEGÓCIO
Nº Descrição
RN01 O valor da entrada do financiamento deve ser no mínimo 20% para um prazo de 24 a 36 meses, 30% de 36 a 48 meses e 60% de 48 a 60 meses.
RN02 A taxa de juros do financiamento deve ser verificada para o banco escolhido para o financiamento.
RN03 Um cliente só pode alugar um carro se não possuir nenhuma pendência de pagamento na concessionária.
RN04 Para realizar o aluguel de um carro o cliente precisa ter no mínimo 21(vinte e um) anos.
RN05 A reserva para aluguel de veículos é válida por 30 minutos após o horário previsto para retirada ou até horário limite de funcionamento da loja de retirada, após esse prazo a reserva será excluída.
RN06 Após 1(uma) hora do prazo de devolução do veículo a concessionária poderá cobrar taxa de horas adicionais.
RN07 O veículo deve ser devolvido com o tanque como foi alugado, cheio, caso contrário à cobrança do combustível será cobrada com base na tabela de preços da locadora.
RN08 Para realizar o aluguel de um carro o cliente precisar ter carteira de habilitação de no mínimo 2 anos.

