Estou com algumas dúvidas sobre meu projeto da faculdade. Sinto que estou indo bem, mas minha professora sempre arruma alguma coisa para modificar e já estou ficando em cima com a data. Gostaria muito de sugestões para corrigir supostos erros antes que ela olhe. Obrigado.
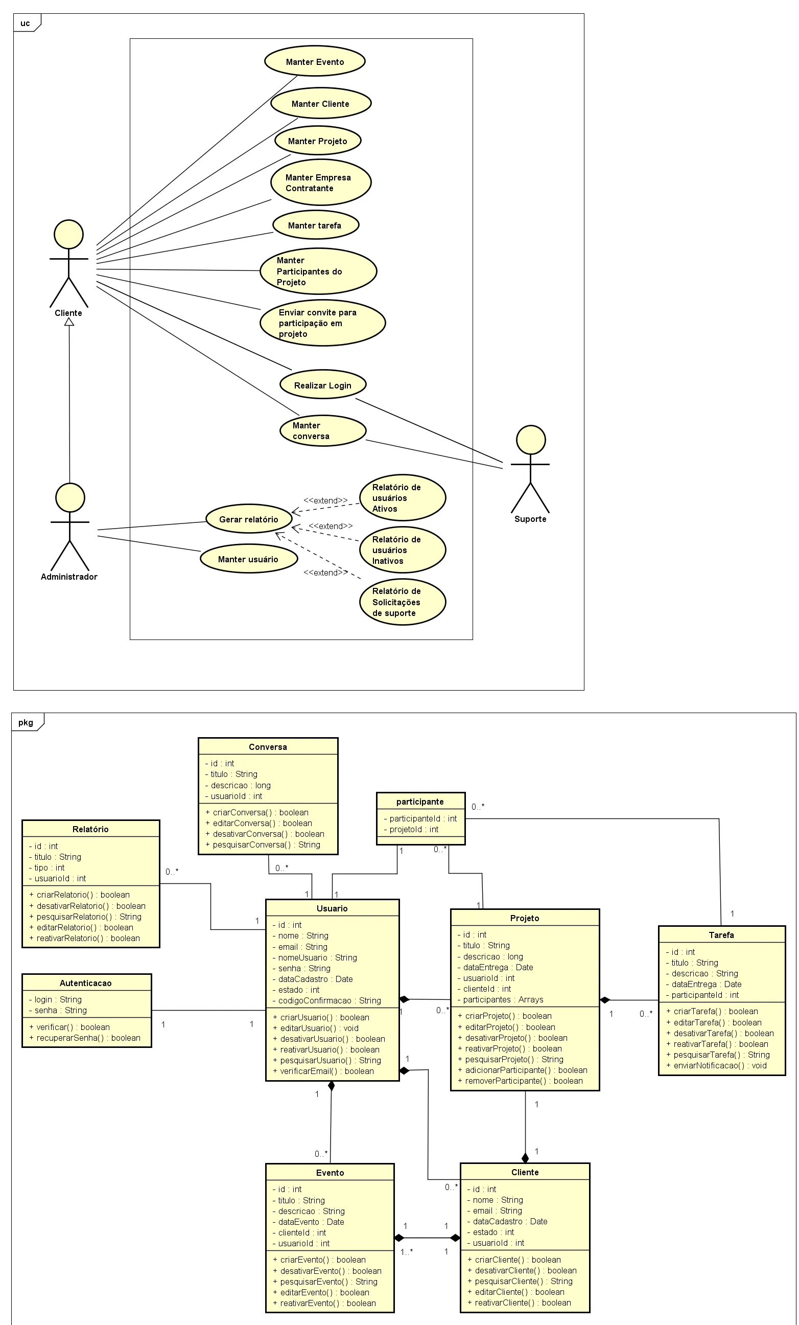
Abaixo deixo meu diagrama de caso de uso que é exatamente idêntico aos meus requisitos-funcionais (Como sempre de padrão).
Diagramas de Classe e Caso de Uso
Criado 30 de abril de 2016
Respostas 0
Participantes 1
Alura POO: o que é programação orientada a objetos? Aprenda os conceitos básicos da programação orientada a objetos, como classes, objetos, herança, encapsulamento e polimorfismo, com exemplos.
Casa do Codigo Desbravando SOLID: Praticas avancadas para codigos de... Por Alexandre Aquiles — Casa do Codigo
