Estou com um projeto pendente no meu curso e vou iniciar e focar nele nesta semana, mas tem um problema… ainda tenho algumas dúvidas sobre modelo conceitual, MER.
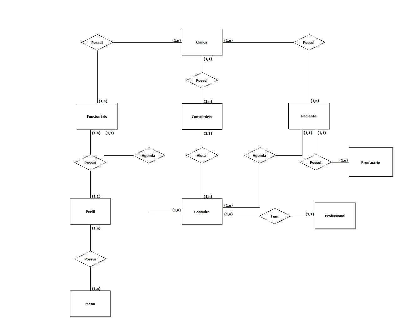
Andei estudando no último mês sobre modelagem de dados e criei o modelo conceitual do meu sistema, que será para uma Clínica de Nutrição. O Modelo assim e, por enquanto, sem seus atributos:
E minha grande dúvida é:
- No meu sistema o prontuário vai ser atualizado de acordo com cada consulta que um paciente fizer, mas quero salvar cada alteração por data que seja visível no sistema tanto para o funcionário quanto para o paciente, para isso eu preciso fazer uma outra entidade? ou isso fica a respeito do código-fonte mesmo?
- E outra coisa, essa modelagem está viável para o sistema?
Observação: Coloquei uma entidade clínica, porque meu professor disse que caso eu queira fazer uma outra clínica, ai fica mais viável.
Por favor, me ajudem! Ficarei muito grato e conseguirei acabar com algumas dúvidas.
