Olá pessoal do fórum, sou novo em modelagem de dados e estou iniciando um projeto de um sistema de livraria.
Depois de uma analise de requisito na empresa, comecei a modelagem de dados.
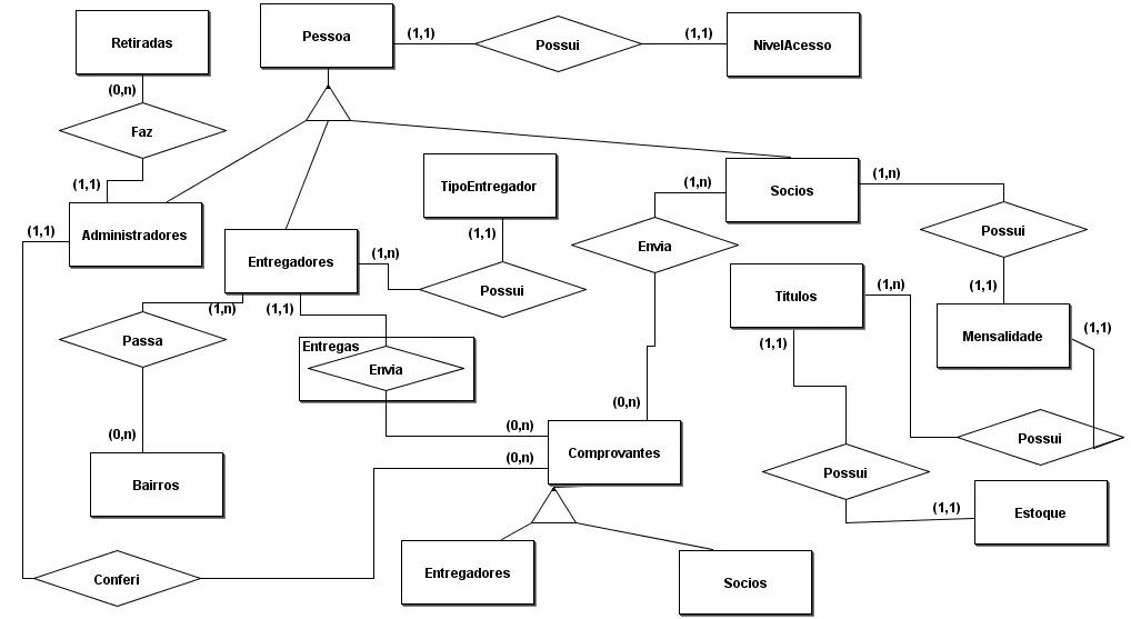
A empresa possui um um tipo de plano mensal de livros, onde os seus sócios pagam uma mensalidade pre-determinada, todos sócios receberão o mesmo livro, e será um livro por mês, o sistema terá um cadastro de sócios, entregadores, e os títulos lançados no plano e armazenara comprovantes de pagamento, pois os pagamentos são feitos por meio de deposito bancário, pagamento na loja física ou pelos entregadores que entregam o livro na cidade(estes entregadores depositam os valores de das sua entregas).
Os tipos de entrega dos livros são:
Enviados pelo correio para os sócios de fora da cidade.
Entregadores passam em determinados bairros da cidade realizando a entrega na casa dos sócios.
Existem também pontos pela cidade onde os sócios para retirar o livros.
E por ultimo os sócios vão a cede da loja retirar seus livros.
cada livro vem com a etiqueta com nome do sócio, por esse motivo cada sócio tem seu lugar determinado para retirada (podendo alterar depois) mas mensalmente o seu livro já vai para um lugar certo.
O sistema será multiplataforma, os sócios poderão acessar seu cadastro pelo site ou aplicativo para envio de comprovante, assim como cada entregador terá um aplicativo especifico para lançar pagamento do sócio (após todos sócios entregues, ele realiza o deposito e envia o comprovante).
o proprietário da livraria terá um software instalado no seu computador para gerencia dos sócios.
após esta análise de requisitos desenvolvi este modelo conceitual, gostaria da opinião do pessoal para ver se está um modelo usual, ou se tiverem alguma ideia melhor estou aberto a sugestões (Assim também aprendo um pouco mais com vocês).
A Entidade retiradas criei pra que os administradores do sistema façam algumas retiradas de dinheiro, assim terá alguma justificativa na hora de realizar o fechamento mensal.
A Entidade associativa entregas, criei pensado nos entregadores da cidade e nos pontos de entrega, pois assim durante o mês eles lançam pagamento de sócios e ao final quando eles forem fazer seu deposito, o sistema consulta nesta tabela para saber qual o valor deve ser depositado.
Bom galera acho que já falei um pouco demais, tentei ser o mais claro possível.
Desde já agradeço a atenção e a ajuda.
só gostaria de um opinião de outras pessoas pois assim aprendo e me desenvolvo. Obrigado
