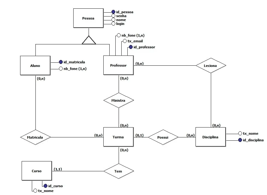
Pessoal alguém poderia me ajudar? Estou fazendo um trabalho de banco de dados no qual tenho que fazer um “sistema” acadêmico, desenvolvi esse ER da foto, tenho duvidas: Como faço para o professor armazenar as notas e frequências ? Como faço para o aluno visualizar essas notas e frequências?
Modelagem ER “sistema” acadêmico?
M
1 Resposta
R
Você precisa adicionar um diagrama chamado Nota e outro Chamada.
O relacionamento ficaria.
Professor lança Nota
Professor faz Chamada
Aluno visualiza Nota
Aluno consulta Chamada.
Chamada neste caso seria uma tabela que armazenaria as presenças e faltas, como uma lista em papel, com o código do aluno e uma coluna informando se ele faltou ou compareceu a aula.
Exemplo
CD_ALUNO | DATA | PRESENTE | CD_PROFESSOR
1 12/06/2017 SIM | 1 |
Criado 12 de maio de 2017
Ultima resposta 30 de mai. de 2017
Respostas 1
Participantes 2
Alura POO: o que é programação orientada a objetos? Aprenda os conceitos básicos da programação orientada a objetos, como classes, objetos, herança, encapsulamento e polimorfismo, com exemplos.
Casa do Codigo Introducao a Estatistica para Ciencia de Dados: Da... Por Tatiana Escovedo, Marcos Kalinowski — Casa do Codigo
