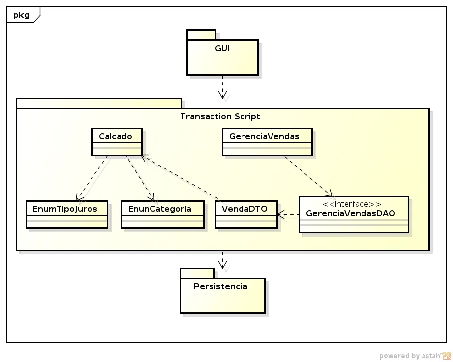
GUJ / Arquitetura / Topico Modelo Transaction Script 4 de outubro de 2011 0 respostas guisantogui 4 de outubro de 2011 Olá Pessoal fiz a modelagem com base no modelo TransactionScript e queria saber, se está bom, se fiz corretamente! IMAGEM EM ANEXO 2011/10/4/096c09cf04f06270cdbeeffac99b520d_62223.png_921×737 51.4 KB Alura Git Flow: entenda o que é, como e quando utilizar Entenda o que é Git Flow, como funciona seu fluxo com branches como Master, Develop, Feature, Release e Hotfix, além de vantagens e desvantagens. Criado 4 de outubro de 2011 Respostas 0 Participantes 1 Topicos relacionados Dúvida : Especificação Técnica e Especificação funcional 13 respostas O que é Time-Sharing? 3 respostas UML - Diagrama de Sequência - Cadastrar Produtos 32 respostas MVC - Preciso de um exemplo em Java! 6 respostas Dúvida com modelagem de sistema de vendas e estoque 17 respostas Casa do Codigo Pentest em aplicacoes web Por Jose Augusto de Almeida Jr. — Casa do Codigo Fiap Graduacao em Tecnologia — FIAP Analise e Desenvolvimento de Sistemas, Engenharia de Software e mais